
Illustrate concepts and plan early-stage work
Bring whiteboarding and roadmapping together — so you can move seamlessly from ideation to structured planning

Bring whiteboarding and roadmapping together — so you can move seamlessly from ideation to structured planning

Whiteboards are ideal for brainstorming new product approaches, mapping out user flows, and so much more. That is why Aha! Roadmaps includes all of the capabilities in Aha! Whiteboards Essentials. Choose from more than 100 guided templates (complete with expert advice) to get going fast. Or work from a blank canvas to let your creativity flow.

Explore opportunities. Whether you are conducting a SWOT analysis, scoping out a new business model, or visualizing the customer journey, get the motivation you need to think through complex problems and come up with innovative solutions. Then, refine concepts with others to land on the best approach.
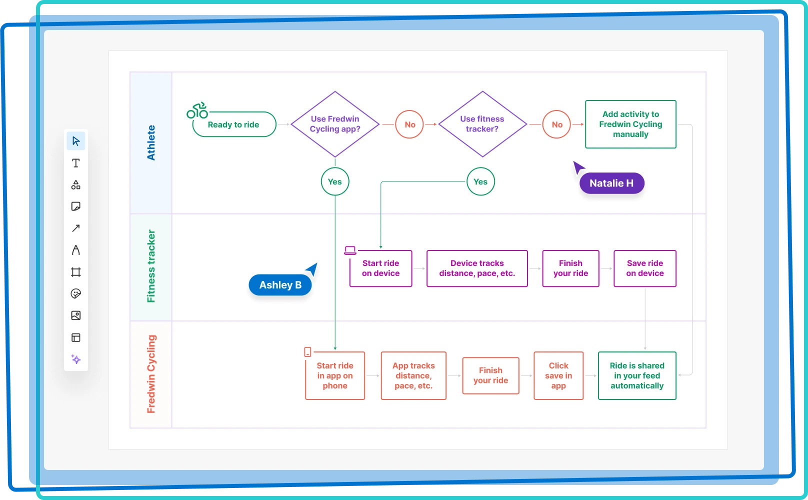
Illustrate the desired user experience. Powerful drawing functionality provides everything you need to create diagrams and flowcharts. Need to quickly show a UI update? Add an image to a whiteboard — such as a screenshot or mockup — and use the clip tool to make edits.

Move seamlessly from high-level concepts to structured planning. Visually represent Aha! records — like goals, initiatives, ideas, epics, and features — as shapes on a whiteboard. Then, convert them into actual work items in one go to build a detailed roadmap. Fill in information about each work item directly from the whiteboard to bring your plans to life.
Pull work that is already defined in Aha! Roadmaps into a whiteboard — moving items around freely as you determine the best approach. Compare the relative importance of features on a 2x2 matrix or use a roadmap to think through release dates. Update the implementation details of the underlying work when you are ready to commit.